Evaluar la accesibilidad multiescalar al espacio público en Guayaquil fue el objetivo primordial del proyecto de investigación que tuve la oportunidad de plantear y liderar a finales de 2017, como miembro del grupo de investigación Observatorio Urbano y Territorial de la Facultad de Arquitectura y Diseño de la Universidad Católica de Santiago de Guayaquil (UCSG). El proyecto de investigación se denominó “El derecho a la ciudad: Evaluación de la accesibilidad al espacio público de Guayaquil”.
Esta iniciativa surgió ante la poca información que se pudo encontrar al respecto en la ciudad y en el país; contrario a los estudios que se vienen desarrollando en otros países desde hace ya varios años que relacionan la movilidad y el espacio público.
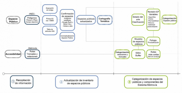
El proyecto tuvo una duración total de 18 meses y se dividió en tres fases principales. En la primera, se mapeó y actualizó el inventario de espacios públicos existentes dentro del límite urbano de Guayaquil. En la segunda, se categorizaron y codificaron para poder cuantificarlos por tipos. Finalmente, en la tercera fase se evaluó la accesibilidad a estos en 3 diferentes escalas.

Como principal herramienta para desarrollar los diversos métodos de mapeo, categorización, medición, análisis espacial y análisis de redes se utilizaron los Sistemas de Información Geográfica (SIG). En particular, se utilizaron los programas ArcGIS y Quantum GIS, sumado a aplicaciones como OpenStreetMap, Google Maps, y Google Instant Street View.
Esta combinación de métodos permitió evaluar la accesibilidad en múltiples escalas y así cuantificar y categorizar primero, cuántos y qué tipo de espacios públicos abiertos recreativos tiene la ciudad dentro de su límite urbano y cuáles se encuentran realmente accesibles para uso o disposición del ciudadano de acuerdo con su ubicación, cobertura y proximidad.
La primera actividad desarrollada durante la primera fase del proyecto fue el construir un marco teórico que permita revisar y discutir las principales definiciones e interpretaciones del espacio público como objeto de estudio y concepto a la vez. De igual forma, se identificaron posturas críticas y teóricas relacionadas con la accesibilidad al espacio público abierto como un componente al derecho a la ciudad.
Básicamente, se comprende como espacio público abierto a los espacios urbanos de uso público a los cuales los ciudadanos pueden acceder libremente y beneficiarse de estos en diferentes aspectos relacionados con su vida diaria y el de sus familias. Entre los múltiples beneficios que estos pueden brindar a la ciudadanía, dependiendo de su superficie y diversidad de actividades, están la mejora de la salud física y mental por el contacto con la naturaleza y la posibilidad de interactuar con otros usuarios, vecinos o amigos. De igual manera, los espacios públicos abiertos son lugares en donde se pueden producir oportunidades de trabajo formal e informal, así como la construcción y fortalecimiento de redes sociales.
Los espacios públicos abiertos o EPA, corresponden a las calles, plazas, plazoletas, parques, parques de bolsillo, parques acuáticos, malecones, miradores, canchas deportivas, áreas de reserva o bosques protectores accesibles al público, entre otros. Para efectos del cálculo de accesibilidad física por proximidad y cobertura a la oferta de espacios públicos que dispone la ciudad, no se consideraron dentro de la muestra a las calles y áreas de reserva como manglares y cerros que se encuentran dentro del límite urbano.
Tampoco se consideró dentro del universo de EPA a los espacios de uso recreativo y social ubicados dentro de las urbanizaciones cerradas. A estos se los denominó espacios abiertos comunales o EAC, ya que no cumplen con el requerimiento de ser accesibles para ser considerados como EPA.
Con base en esta definición, y corroborando por medio de la aplicación Google Instant Street View o visitas a sitio, se actualizó el inventario de espacios públicos abiertos de Guayaquil. De un universo de 2.601 polígonos (100%) que tenía el archivo original como capa o shape, 1.101 (42,33%) fueron confirmados, 1.266 (48,67%) no fueron considerados, y 234 (9%) nuevos fueron incorporados. Esto generó como resultado un nuevo universo de 1.335 EPA.

En la segunda etapa, este universo de EPA fue categorizada y codificada con un sistema de valorización conformado por características basadas en su definición como: superficie, morfología, actividades predominantes, usos de suelo del entorno, y permeabilidad (abiertos o cerrados con rejas u otros tipos de barreras). A cada característica se le asignó un código, lo que permitió darles una combinación de números que los identifique con mayor precisión para analizar predominancias. Con la información resultante se elaboró una base de datos SIG para crear un inventario y saber dónde están ubicados por tipos.
En la tercera etapa, se evaluó la accesibilidad a los EPA en tres escalas: macro, meso y micro. A nivel macro, se utilizó como herramienta el software ArcGIS y su función de análisis espacial para medir la accesibilidad por radios de coberturas basados en la superficie de los polígonos. A nivel meso, se evaluó la accesibilidad a los EPA para usuarios del sistema de transporte público Metrovía, utilizando la función de análisis de redes o network analysis del programa para evaluar la distancia de los recorridos caminando desde las estaciones de Metrovía hasta los EPA cercanos en un buffer de 500 metros. A nivel micro, se seleccionaron recorridos específicos en el centro de la ciudad para ser evaluados en términos de accesibilidad universal y caminabilidad.
Se pudo corroborar que existen importantes deficiencias en la accesibilidad al espacio público en las tres escalas. A nivel macro, existen sectores en el sur (Suburbio Oeste, Batallón del Suburbio, Isla Trinitaria) y en el norte (Monte Sinaí) para los cuales acceder a EPA es más difícil que para el resto de los barrios de la ciudad. Esto se debe a la poca existencia de estos en los barrios en radios caminables (500 metros) y al no poder acceder fácilmente al transporte público masivo que los pueda transportar a otros.

Por citar un ejemplo, en el sector centro de Guayaquil hay espacios públicos distribuidos heterogéneamente y pueden ser pequeños, medianos o grandes, pero son a los que las personas tienen acceso caminando. Hay una marcada diferencia con Monte Sinaí o el Batallón del Suburbio en donde el espacio público escasea y la calidad de la vivienda es deficiente. Ante esto, lo que sus moradores tradicionalmente han hecho es apropiarse temporalmente de las calles, para realizar verbenas, encuentros deportivos, fiestas, entre otras actividades sociales, cívicas, recreativas, culturales, religiosas y lúdicas. Es decir, se puede interpretar que en ciertos barrios la calle emergió como EPA para convertirse en una proyección del área social de sus viviendas o, en otras palabras, en su patio frontal como espacio intermedio entre lo público y privado para el desarrollo de la interacción diaria. Esto compensó, en cierta forma, la carencia de EPA en barrios de familias con bajos recursos.
Existen otros sectores como la Alborada y Sauces, los cuales desde un inicio por ser asentamientos planificados tuvieron un diseño y pequeños parques en herradura, que brindan accesibilidad a escala real. En la parte sur que es la del Bicentenario hay pequeños micro parques que abastecen a los barrios, si están en buen o mal estado es otra cosa, pero son accesibles y se puede llegar caminando en 10 o 15 minutos.
A nivel meso, también se pudo identificar que existen sectores en donde la accesibilidad a los EPA utilizando la Metrovía no es eficiente. Esto debido a las distancias que se debe de recorrer para llegar a estos y los tiempos que esto representa. Se pudo observar cómo en ciertos sectores del norte de Guayaquil que son atravesados por las 3 rutas de la Metrovía, hay una desconexión o fragmentación entre las estaciones y los EPA cercanos dentro de un buffer de 500 metros que deberían ser accesibles caminando.
A nivel micro, se seleccionó como área de estudio el centro de Guayaquil por la alta cantidad de usuarios que concentra. Se escogieron 4 recorridos peatonales desde las estaciones de Metrovía hasta los EPA de mayor afluencia para evaluar la calidad de los recorridos por segmentos de calles utilizando el Índice Integrado de Caminabilidad o Integral Walkability Index, y se complementó con evaluaciones del cumplimiento de criterios de diseño urbano sobre accesibilidad universal presentes en la Norma Ecuatoriana de la Construcción vigente. Como resultado, se pudo observar que existen también muchos aspectos por mejorar en la calidad física de la calle como EPA. De igual manera, se comprobó que existe una desconexión entre las estaciones de Metrovía y los EPA cercanos y accesibles caminando en un radio de 500 metros.
Con el estudio se determinó qué sectores están más y menos abastecidos en el tema de espacio público. Y la conclusión es que aproximadamente entre un 20% a 30% de superficies de la ciudad, tienen problemas de accesibilidad o no cuentan con fácil acceso a un espacio público recreativo, deportivo o cultural cercano. Los puntos críticos están en el sur en Batallón del Suburbio, Isla Trinitaria y en la parte norte de Monte Sinaí, que son asentamientos informales producto de invasiones.
Esta investigación finalizó en noviembre de 2019. El producto del trabajo contiene cuatro artículos científicos y un libro que ya fue editado y está en proceso de revisión. Este libro en particular describe la metodología implementada en el estudio para llegar a esas conclusiones. El objetivo es que pueda servir a más investigadores como una guía metodológica, de tal forma que puedan aplicarla en los estudios de los EPA sus respectivas ciudades o barrios. Adicionalmente, se trabaja en un manual dirigido a la ciudadanía para que pueda contar con una herramienta que le permita evaluar la calidad del EPA en sus barrios y calles.
¿Ya conoces nuestro canal de YouTube? ¡Suscríbete!
El transporte de pasajeros en Quito: Un ejemplo del desorden de la ciudad
Uno de cada diez ecuatorianos padece enfermedad renal y muchos no lo saben
El dólar vale menos
¿Las finanzas sostenibles están creciendo en el Ecuador?
UTPL fortalece su ecosistema de innovación con la presentación de su nuevo laboratorio